Product Summary
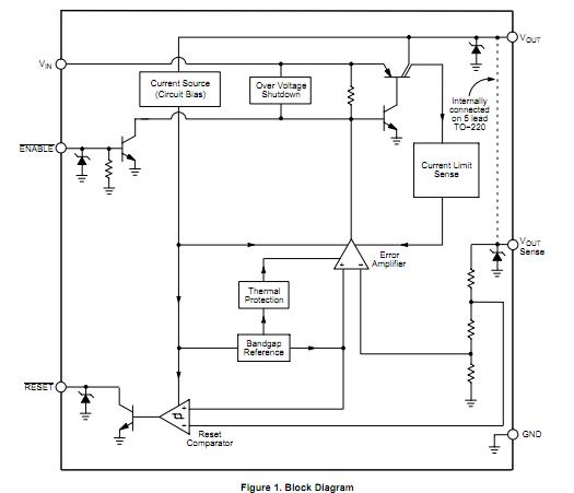
The CS8101YDR8G is a precision 5.0 V micropower voltage regulator with very low quiescent current (70μA typ at 100μA load). The 5.0 V output is accurate within ±2.0% and supplies 100 mA of load current with a typical dropout voltage of only 400 mV. Microprocessor control logic includes an ENABLE input and an active RESET. This combination of low quiescent current, outstanding regulator performance and control logic makes the CS8101YDR8G ideal for any battery operated, microprocessor controlled equipment.
Parametrics
CS8101YDR8G absolute maximum ratings: (1)Power Dissipation: Internally Limited; (2)Peak Transient Voltage (46 V Load Dump @ VIN = 14 V): 15 to 60 V; (3)Operating DC Voltage: 30 V; (4)ENABLE (Up to VIN with external resistor): 10 V; (5)Output Current: Internally Limited; (6)ESD Susceptibility (Human Body Model): 2.0 kV; (7)ESD Susceptibility (Machine Model): 200 V; (8)Operating Temperature: -40 to +125℃; (9)Junction Temperature Range: -40 to +150℃; (10)Storage Temperature Range: -55 to +150℃; (11)Lead Temperature Soldering: Wave Solder (through hole styles only): 260 peak℃; Reflow (SMD styles only) (Notes 2 & 3): 240 peak℃.
Features
CS8101YDR8G features: (1)5.0 V ±2.0% Output; (2)Low 70 A Quiescent Current; (3)Active RESET; (4)ENABLE Input for ON/OFF and Active/Sleep Mode Control; (5)100 mA Output Current Capability; (6)Fault Protection, +60 V Peak Transient Voltage; -15 V Reverse Voltage Short Circuit Thermal Overload; (7)Low Reverse Current (Output to Input); (8)Internally Fused Leads Available in SO-20 WB Package; (9)Pb-Free Packages are Available.
Diagrams

| Image | Part No | Mfg | Description | ![]() |
Pricing (USD) |
Quantity | ||||||||||||
|---|---|---|---|---|---|---|---|---|---|---|---|---|---|---|---|---|---|---|
![]() |
![]() CS8101YDR8G |
![]() ON Semiconductor |
![]() Low Dropout (LDO) Regulators 5V 100mA MicroPower |
![]() Data Sheet |
![]()
|
|
||||||||||||
| Image | Part No | Mfg | Description | ![]() |
Pricing (USD) |
Quantity | ||||||||||||
![]() |
![]() CS81 |
![]() Other |
![]() |
![]() Data Sheet |
![]() Negotiable |
|
||||||||||||
![]() |
![]() CS8101YD8 |
![]() ON Semiconductor |
![]() Low Dropout (LDO) Regulators 5V 100mA MicroPower |
![]() Data Sheet |
![]() Negotiable |
|
||||||||||||
![]() |
![]() CS8101YD8G |
![]() ON Semiconductor |
![]() Low Dropout (LDO) Regulators ANA LDO MICROPOWER |
![]() Data Sheet |
![]()
|
|
||||||||||||
![]() |
![]() CS8101YDR8G |
![]() ON Semiconductor |
![]() Low Dropout (LDO) Regulators 5V 100mA MicroPower |
![]() Data Sheet |
![]()
|
|
||||||||||||
![]() |
![]() CS8101YDWFR20 |
![]() ON Semiconductor |
![]() Low Dropout (LDO) Regulators 5V 100mA MicroPower |
![]() Data Sheet |
![]() Negotiable |
|
||||||||||||
![]() |
![]() CS8122YTHA5 |
![]() ON Semiconductor |
![]() Low Dropout (LDO) Regulators 5V 750mA |
![]() Data Sheet |
![]() Negotiable |
|
||||||||||||
(Hong Kong)












