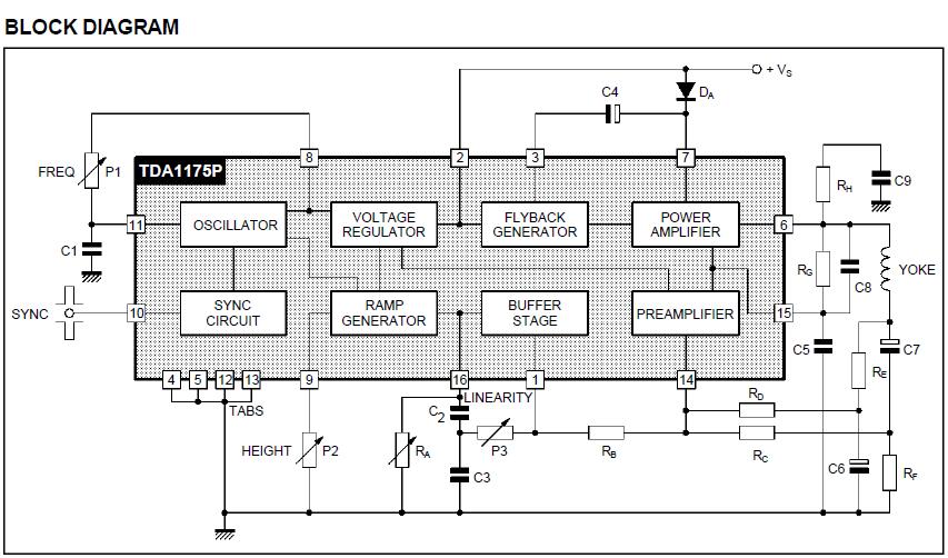
Product Summary
The TDA11106PS N2 3 AB5 is a monolithic integrated circuit in POWER DIP16 plastic package. The TDA11106PS N2 3 AB5 is intended for use in black and white and colour TV receivers. Low-noise makes this device particularly suitable for use in monitors. The functions incorporated include synchronization circuit, oscillator and ramp generator, high power gain amplifier, flyback generator, voltage regulator.
Parametrics
TDA11106PS N2 3 AB5 absolute maximum ratings: (1)Vs, Supply Voltage at Pin 2: 35 V; (2)V6, V7, Flyback Peak Voltage: 60 V; (3)V14, Power Amplifier Input Voltage: -0.5V to +10V; (4)Io, Output Peak Current (non repetitive) at t = 2ms: 2 A; (5)Io, Output Peak Current at f = 50Hz, t3 10ms: 2.5 A; (6)Io, Output Peak Current at f = 50Hz, t > 10ms: 1.5 A; (7)I3, Pin 3 DC Current at V6 < V2: 100 mA; (8)I3, Pin 3 Peak to Peak Flyback Current for f = 50Hz, tfly 3 1.5ms: 1.8 A; (9)I10, Pin 10 Current: ± 20 mA; (10)Ptot, Power Dissipation: 4.3W at Ttab = 90℃; 1W at Tamb = 70℃ (free air); (11)Tstg, Tj, Storage and Junction Temperature: -40 to +150℃.
Features
TDA11106PS N2 3 AB5 features: (1)complete vertical deflection system; (2)low noise; (3)suitable for high definition monitors; (4)ESD protected.
Diagrams

(Hong Kong)






