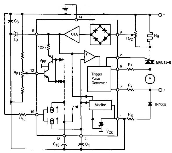
Product Summary
The TDA11135PS/N2/3 is a triac phase angle controller. The TDA11135PS/N2/3 generates controlled triac triggering pulses and allows tachless speed stabilization of universal motors by an integrated positive feedback function. Typical applications of the TDA11135PS/N2/3 are power hand tools, vacuum cleaners, mixers, light dimmer and other small appliances.
Parametrics
TDA11135PS/N2/3 absolute maximum ratings: (1)Voltage range per listed pin, Vpin: -20 to +20V; (2)Positive voltage: 0.5V; (3)Power dissipation, PD: 250mW; (4)Thermal resistance, RθJA: 100℃/W; (5)Operating ambient temperature range, TA: 0 to +70℃; (6)Storage temperature range, Tstg: -55 to +125℃.
Features
TDA11135PS/N2/3 features: (1)Supply power obtained form AC line; (2)Can be used with 220V/50Hz or 110 V/60Hz; (3)Low count/cost external components; (4)Optimum triac firing; (5)Repetitive trigger pulses when triac current is interrupted by motor brush bounce; (6)Triac current sensing to allow inductive loads; (7)Programmable soft start; (8)Power failure detection and general circuit reset; (9)Low power consumption: 6.0mA.
Diagrams

(Hong Kong)






